Die Schiebekörperfunktion im Detail

Sie sind hier: WDF-Startseite

Der schnellere Weg zur Konstruktion 

BeckerCAD 3D Pro besitzt einige Funktionen, deren korrekte Handhabung sich nicht auf dem ersten Blick erschließt. Eine davon ist die Funktion „Schiebekörper Z“, die über mächtige Optionen verfügt. Es lohnt sich, diese Optionen näher zu studieren, da es damit möglich ist, in weit kürzerer Zeit umfangreiche Konstruktionen zu erstellen.

Die Schiebekörper Z-Funktion von BeckerCAD 3D Pro besitzt einige interessante Einstellmöglichkeiten. Darunter: Höhe, Höhe + Trimmen, Höhe + Schnittmenge, Höhe + Differenz, Bis Fläche + Differenz, Bis Fläche + Vereinigung. Diese wählbaren Vorgaben steuern, wie BeckerCAD den Schiebekörper erstellt und manipuliert.

Die Grundeinstellung

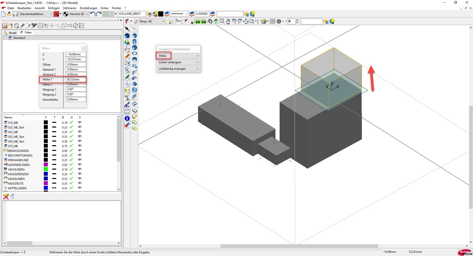
In der Grundeinstellung beziehungsweise beim Start von BeckerCAD 3D Pro ist die Schiebekörperfunktion mit den Vorgaben „Höhe“, „Linien verlängern“ und „vollständig erzeugen“ aktiv.

Die in der zweiten und dritten Ebene einstellbaren Optionen sollen hier nicht betrachtet werden.

Option Höhe

Die Einstelloption Höhe bezieht sich auf das Maß, um das ein 2D-Profil, eine 2D-Fläche oder eine ebene Körperfläche senkrecht zu seiner Konstruktionsebene in den Raum "gezogen" wird. Die Höhe kann dabei per Mausklick oder über eine Werteeingabe im Statusfeld bestimmt werden.

Option Höhe + Trimmen

Die Einstelloption „Höhe + Trimmen“ dient dazu, einen 2D-Querschnitt nicht nur auf eine feste Länge zu extrudieren, sondern ihn gleichzeitig an eine vorhandene Grenzfläche eines anderen 3D-Körpers anzupassen. Das System berechnet die Extrusion so, dass sie exakt an der Oberfläche eines anderen Körpers endet und dessen Form übernimmt.

Wird dieser Grenzkörper entfernt, so wird deutlich, dass der extrudierte Körper dessen Form angenommen hat.

Diese Funktion verlängert das zu extrudierende Element stets bis zur ersten Fläche eines Begrenzungskörpers und passt die Form des extrudierten Elements an die Form des Begrenzungskörpers an.

Option Höhe + Schnittmenge

Ist diese Option aktiviert, wird der neue Schiebekörper nicht einfach als zusätzliches Objekt erstellt. Stattdessen berechnet das Programm die Schnittmenge mit einem bereits existierenden Körper. Das bedeutet: Nur der Bereich, in dem sich der neue Schiebekörper und der Zielkörper überlappen, bleibt als neues Volumenmodell erhalten.

Option Höhe + Differenz

Die Option „Höhe + Differenz“ dient dazu, einen Körper zu durchdringen und diesen gleichzeitig gemäß dem Profil des Durchdringungskörpers auszuhöhlen.

Diese Funktion ist sehr praktisch, um rasch Durchbrüche, Ausklinkungen etc. zu erzeugen. Zu beachten ist, dass die Zielfläche, bis zu der die Extrusion erfolgen soll, exakt definiert wird.

Option Höhe + Vereinigung

Wenn der Schiebekörper einen bereits vorhandenen 3D-Körper berührt oder durchdringt, bewirkt diese Option eine Boolesche Operation. Der neue Körper wird direkt mit dem bestehenden Bauteil zu einer einzigen, zusammenhängenden Einheit verschmolzen.

Option Bis Fläche + Differenz

Diese Kombination bewirkt, dass eine Extrusion bis zu einer bestimmten Fläche erfolgt. Anschließend wird der durchdrungene Teil des Körpers vom Extrusionskörper „abgezogen“ sodass schlussendlich ein entsprechend zugeschnittener Körper übrigbleibt.

Option Bis Fläche + Vereinigung

Diese interessante Funktion erzielt überraschende Resultate: Anstatt eine feste Länge (z. B. 50 mm) für die Extrusion einzugeben, wird der Schiebekörper so weit „geschoben“, bis er auf die ausgewählte Zielfläche trifft. Der Körper passt sich automatisch der Form der Zielfläche an. Wenn die Fläche gewölbt oder schräg ist, wird das Ende des Schiebekörpers exakt auf diese Kontur zugeschnitten.

Der neue Schiebekörper und der Körper, zu dem die Zielfläche gehört, werden zu einem einzelnen, zusammenhängenden Bauteil verschmolzen. Das ist besonders hilfreich für Rippen, Verstrebungen oder Stutzen, die direkt an ein Gehäuse „angebaut“ werden sollen.


Video "Die Schiebekörperfunktion im Detail"


********